“苏超”泰州队勇夺首个冠军后,一直喜不自禁,动作不断。全城大换“冠军”路牌,市中心新建奖杯地标,但凡人多的活动,必须要打上横幅“我们是冠军”。
12月7日上午,泰州队又有了新动作,他们2026年度球员选拔工作正式收官。泰州队领队秦国梁告诉记者,这两天,他们从报名的100多人当中,初步选拔了 10个左右的好苗子。下一步将开展为期15天的试训。除此之外,泰州队今年的老队员将有15个直接保留。像射手榜上的明星球员巴特,大家熟悉的范厚泰、王子豪等都将继续踢明年的“苏超”。大概在 12月底,泰州队阵容基本能够初步确定。

2026“苏超”泰州队球员选拔现场
除了泰州队,记者大致了解了一下,江苏“十三太保”目前只有南京和苏州,没有对外发布球员招募公告,其余11市的组队工作都在有序进行。
最早应该是连云港,9月28日就已经开始招募,而常州、淮安等也都在11月之前发布,其他市基本都在11月份才开始启动。

绝大部分城市为什么都在11月之后?因为有个重要节点,就是“苏超”省组委会在11月5日发布了2026年竞赛规程,里面对于球员资格、竞赛方法都作了调整。所以,市里只有等省里的相关要求确定之后,才能以此为标准招人组队。
现在我们就来梳理一下,究竟有哪些方面的调整:
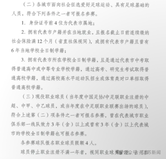
2026年竞赛规程:

2025年竞赛规程:

一、球员资格更严苛,要缴满12个月社保,或有6年全日制学籍等
通过新旧规程里的球员资格对比,不难发现,明年“苏超”球员的报名条件更严苛了。不仅要求有当地户籍,还要求要缴满12个月社保,或在当地学校有6年全日制学籍。
而且全日制学籍,必须是要通过当地中考、高考、研究生考试取得的普通高中、中专或普通高校学籍,也可以是高水平运动队招生或体育类对口单招取得普通高校学籍。
这个报名条件对于之前颇受争议的“雇佣军”一说,应该会起到很大的限制作用。比如:临时将球员的户籍从外地转到当地,或者在当地某个学校办个学籍,这些情况都将不被允许,这将更大程度上保证“苏超”的草根性。

而职业球员方面,新规要求:球员停止职业注册不满一年者,视同职业球员。这也堵住了“职业球员踢业余比赛”新的漏洞产生。比如:某些球队球员去年还是中乙注册球员,因为要踢“苏超”,今年故意不去注册,变成了所谓的业余球员,这对于其他球队纯粹的业余选手来说,属于“降维打击”,很不公平。当然,对于今年本来就没有注册职业资格的球员来说,明年继续不注册,继续踢“苏超”,显然也不存在任何问题。
二、上场球员有限制,鼓励年轻球员上场
对于每场比赛的上场球员,今年规定:高校学生球员同时上场不超过5人,18岁以下球员同时上场不超过3人。
而明年新规是:22周岁以下球员同时上场不少于6人。
新规鼓励更多的年轻球员上场,这更有助于地方青训体系的发展,挖掘更多新生力量。
今年,职业球员限报3名。明年,虽然放宽到4名,但对上场的职业球员人数作了限制,职业球员上场不超过2人。这在今年是没有的。
三、淘汰赛赛制,从单回合变为双回合,比赛场次数量增加
明年,四分之一决赛和半决赛从单回合改为双回合淘汰赛。两个回合90分钟常规时间比分相加,总比分领先者晋级。若总比分持平,则采取点球方式决胜负。
因为从单回合变为双回合,所以,明年的比赛场次将增加6场,从85场,增加到91场。
比赛时间也有变化,从两周赛事调整为每周都有,周末两天调整为每周六一天。
明年“苏超”将于4月一直持续到10月,对于新规的调整,您觉得如何?对于赛事安排,您有哪些期待?
欢迎大家留言评说
发布于:江苏